
「公共衛生」單元主要探究影響大眾作健康決定的因素,特別是健康資訊內容及背後所隱藏的價值觀。此外,也要留意醫療科技發展的得失及由此引發的爭議,及社會發展與公共衛生政策的關係。本單元的溫習重點歸納為以下四項:
1. 對疾病成因及公共衛生的理解
2. 健康觀念及健康資訊
3. 醫療科技的發展及其爭議
4. 維持及推動公共衛生發展的挑戰
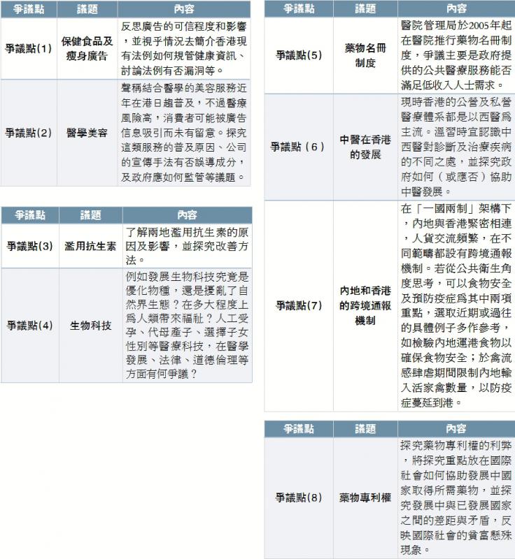
四大重點及八大爭議點
重點一:對疾病成因及公共衛生的理解
溫習此部分時宜利用疫症個案作例子,去了解政府和大眾對抗傳染病的態度和方法,以及如何受社會與文化因素影響。例如,2003年香港爆發嚴重急性呼吸系統綜合症(SARS),政府當時推出多項防疫措施以免蔓延。疫症過後,政府於2004年成立衛生防護中心,旨在提升香港公共衛生系統以應付相關挑戰。後來,社會各界的公共衛生意識亦有所提升。個案旨在增加學生對疫症的認識和擴闊視野。無論選取什麼個案,重點是針對政府及大眾從疫症中所汲取的教訓,從而有助在疫症後改善公共衛生設施及修訂相關政策,並提升公共衛生意識。
重點二:健康觀念及健康資訊重點中的爭議點
健康觀念與公共衛生息息相關,大眾對健康的理解直接影響政府怎樣處理公共衛生議題和制定相關政策;而大眾對健康的理解,多數源自曾接觸及所相信的健康資訊。健康資訊議題的爭議點如下:
重點三:醫療科技的發展及其爭議
醫療科技發展有助改善人類健康,亦引發社會及道德爭議。另一方面,醫療資源的分配、推動醫療科技發展涉及的風險等議題亦需重點處理。有關醫療科技發展的爭議點如下:
重點四:維持及推動公共衛生發展的挑戰
掌握爭議點,如政策制定者(政府、國際機構等)的角色、資源分配的優次、政策能否促進社會公平、解決社會或國際矛盾,爭議點如下:
研讀本單元時切記毋須深入認識各項醫學知識,如病理學、細菌學的專門理論,亦不必仔細掌握各項醫療科技的功能及操作技術,重點宜放在醫療技術對社會的正反影響及所引起的爭議,尤其是各持份者在社會及道德層面的不同意見。
福建中學(小西灣)助理校長 李偉雄