
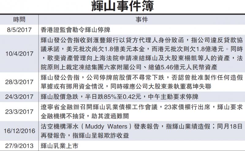
輝山乳業(06863)遭證監會勒令停牌。港交所通告指,依據上市條例第8(1)條,港交所應證監會指令,於昨日起停止輝山乳業股份之買賣。輝山自3月24日起,因股價暴跌主動向港交所要求短暫停牌,其間爆出有主要股東失聯,公司資產遭凍結等消息。公司昨晚發出公告,除提及被停牌一事,亦透露一筆達5093萬美元(約3.97億港元)的融資欠款,被中銀澳門要求於本月16日前償還。市場人士分析,證監要求停牌的原因廣泛,若當中涉及公司本身帳目問題,相信短時間難解決,或面臨長期停牌的可能。\大公報記者 陳詠賢
港交所發通告指出,依據證券及期貨(在證券市場上市)規則之條例第8(1)條,港交所應證監會之指令,於昨日開市起,停止輝山乳業股份之買賣。相關規則指明,證監會可根據若干原則,向港交所指令停止某些公司股票的交易,當中包括證監會覺得相關上市公司的文件,包括招股章程、通告等載有虛假、不完整或具誤導性資料;暫停該股券的一切交易,對維持秩序和公平市場是有需要或合宜等等。對於輝山被要求停牌,證監會未有透露具體原因。
該公司昨晚發出公告,提及被證監會停牌一事,但未有透露被停牌原因。除此之外,公司接獲中銀澳門通知其違反融資協議,協議下的本金額及利息分別為5000萬美元及93.7萬美元,合共5093萬美元的欠款尚未清償,被中銀澳門要求於本月16日前償還。
輝山債務問題於3月23日爆出,遼寧省金融辦於當日召開輝山乳業債權工作會議,23家債權銀行出席,輝山要求金融機構不抽貸不壓貸,助其渡過難關。翌日開市,輝山出現恐慌式拋售,半日市暴跌85%至0.42元,公司中午主動要求停牌。其後,公司曾發出公告指,公司停牌前股價下跌不尋常,否認曾批准製作任何造假單據或有挪用資金情況,同時確認公司大股東兼執董葛坤失去聯絡。
公司上月起,三個執行董事徐廣義、蘇永海及郭學研先後「跳船」,辭任公司執行董事職位。該等人士辭任後,輝山餘下董事為兩名大股東,即主席楊凱,以及失去聯絡的葛坤。
借孖展購股者 將被要求補倉
君陽證券行政總裁鄧聲興表示,證監會要求公司停牌的理據廣泛,例如公司帳目或股份交易有問題,而輝山被停牌的原因未明,假若證監會因懷疑輝山的帳目不實,涉及公司本身內部問題,公司需滿足證監會所有要求才可復牌。他估計,輝山短時間可復牌的機會較微,甚或面臨長期停牌,借孖展購股的投資者,將被證券行要求補倉。