
專營巴士在本港公共交通布局的角色僅次鐵路,政府昨日公布《公共交通策略研究》中,擬在多區增設巴士轉乘站,以及在元朗大馬路、中環怡和大廈外闢設巴士專線,同時明年上半年完成檢討巴士的加價機制,擬下調與乘客對分利潤的9.7%指標,以及將票價調整方程式的生產力因素,由現時的零轉為正數,有望削弱巴士公司申請加價的理據,意味巴士乘客將可能獲得更多優惠。惟對於可行的下調幅度,運輸及房屋局官員與三間主要巴士公司均不置可否。\大公報記者 陳卓康
巴士公司每次調整票價,並非如港鐵般按照「可加可減機制」方程式直接啟動,而是需要由政府按六大因素審批,包括巴士票價調整方程式。而現行安排下,巴士公司若「賺凸」,超過固定資產平均淨值回報率9.7%,便須透過優惠與乘客「對分」利潤,政府參考顧問意見後認為,9.7%指標存在「稍稍下調」的空間,巴士方程式中計及通脹、家庭入息指數後須減去的生產力數值,可由現時的零改回正數,日後若專營巴士公司申請加價時,根據方程式運算得出可予支持的票價加幅會被降低。
運輸及房屋局局長張炳良昨日於記者會上,拒絕透露下調幅度,但承認政府心中「有個數字」,而且顧問認為9.7%確有下調空間。
九巴發言人表示,歡迎公共交通策略研究報告,將認真考慮有關建議措施,並與相關部門緊密溝通,務求提升巴士服務質素和效率;九巴特別關注報告提出固定資產平均淨值回報率之檢討,認為檢討應在公平、公開、公道的基礎下進行,現階段不宜對該檢討的結果有任何前設。
新巴城巴發言人稱,昨午才收到約100頁的研究報告,需時消化內容,就有關專營巴士的部分,報告提及多項建議,新巴城巴對大部分表示歡迎,並正與運輸署研究。就票價調整安排,新巴城巴會聘任財務顧問研究,在取得專業意見前,不宜評論。
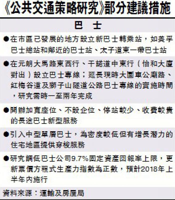
多區增設轉乘站
另外,當局已落實於將軍澳藍田隧道、將軍澳隧道、粉嶺公路、屯門赤鱲角連接路等道路,興建巴士轉乘站,昨日就新增美孚巴士總站、太子道東兩處為建議地點。當局研究於元朗大馬路東西行,干諾道中東行怡和大廈對出的一段道路,設立巴士專線。運輸署署長楊何蓓茵稱,巴士專線的安排經過精心研究,強調平衡其他車輛的需要,如道路僅得一條線不宜做專線,而中環因大會堂對開停車場出口,故專線只包括怡和大廈一段。